本站讯(天津大学生命科学学院供稿)细胞在细胞周期中经历四个阶段。在G1期,细胞生长,合成蛋白质,并为细胞分裂做准备。然而,G1期干预的影响仍未得到充分探讨,使得对细胞周期动力学如何影响细胞代谢的理解存在空白。

近日,天津大学生命科学学院肖文海教授团队在《ProceedingsoftheNationalAcademyofSciencesoftheUnitedStatesofAmerica》(《美国国家科学院院刊》,IF=9.4,一区top期刊)发表题目为“ExtingtheG1phaseimprovestheproductionoflipophiliccompoundsinyeastbyboostingenzymeexpressionandincreasingcellsize”研究论文(延长G1期通过促进酶表达和增加细胞大小来改善酵母中亲脂化合物的产生)。

该文章探讨了G1期延长对酵母资源分配、代谢功能和未折叠蛋白反应(UPR)的影响,以及增强亲脂化合物产生的潜力。通过在各种酵母菌株中删除CLN3(G1周期蛋白)来实现G1期的调控。这种修饰导致细胞体积增加83%,干细胞重量增加76.9%,总蛋白质含量增加82%,类胡萝卜素产量增加41%,脂肪醇产量增加159%。转录组学分析显示,参与乙酰辅酶A合成的多种代谢途径显著上调,确保了亲脂化合物合成的充足前体供应。此外,发现蛋白质合成的改善归因于延长的G1期激活了UPR。这些发现不仅增强了对酵母合成亲脂性化合物的能力的理解和应用,而且为基础研究提供了在修饰G1期的细胞行为特别是关于UPR反应的独特见解。
本文要点:

图1.延长G1期以增加细胞大小和蛋白质合成

图2.平衡细胞分裂、生长和蛋白质合成有助于亲脂化合物的产生

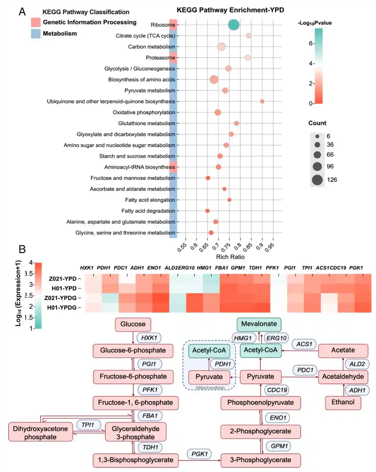
图3.转录组分析揭示细胞重新配置是为了适应蛋白质合成和细胞体积的增加

图4.延长G1期通过激活UPR促进了重组蛋白的合成
该论文的共同第一作者为天津大学化工学院博士生郝鹤和天津大学化工学院讲师姚明东,通讯作者为天津大学生命科学学院教授肖文海,北京化工大学生命科学与技术学院史硕博,查尔姆斯理工大学生命科学系JensNielsen。天津大学为该论文的第一通讯单位。该研究获得国家重点研发计划(2021YFC2101000)、国家自然科学基金(2217826122261142667)、广东省重点地区研发计划(2020B0303070002)经费资助。