
撰文:南山小仙
●●●
A:我想去做干细胞填充,有的医美机构说打一针会维持5-10年的效果,会自己长肉的哦。你做干细胞的,帮我参谋一下可以去做不?
B:她们工作人员告诉我,用的产品是从干细胞里提取的活性因子,直接注射到真皮层,就可以让皮肤充盈饱满,而且时间越长,越漂亮,这个成分可以直接注射吗?
C:为什么小仙你说干细胞具有很强的时效性,需要提前制备,制备好了还搁不住。可是她们给我看的产品是粉末状的啊,注射的时候只需要溶解就好,随时去都有啊。
D:她们说干细胞注射的即时填充效果很好,我动心了,要不要去做?
经常会遇到上面的这些咨询,小仙每次都很认真的回复,然而咨询的人实在太多了。于是,小仙再次和大家分享一下干细胞衍生品的正确打开方式。
我想,这是一个市场问题,科研人员也无需回避。堵不如疏,虽然目前在国家政策层面,干细胞治疗尚未开放;但在知识层面,我们应该要有正确的认识。
1
和细胞相关的医美技术/产品
在这里,小仙主要谈三种可能存在的产品:一是商品化的重组生长因子,二是自体PRP技术,三是干细胞衍生品。
重组生长因子
细胞因子(cytokine,CK):指多种细胞产生的低分子量可溶性蛋白质,具有调节固有免疫和适应性免疫、血细胞生成、细胞生长以及损伤组织修复等多种功能。细胞因子可被分为白细胞介素、干扰素、肿瘤坏死因子超家族、集落刺激因子、趋化因子、生长因子等。
我们今天讲的主要是各种重组生长因子(需要在正规医院医生的诊断指导下使用)。
应用范围:皮肤烧伤,溃疡、各种皮肤病的伤口修复。

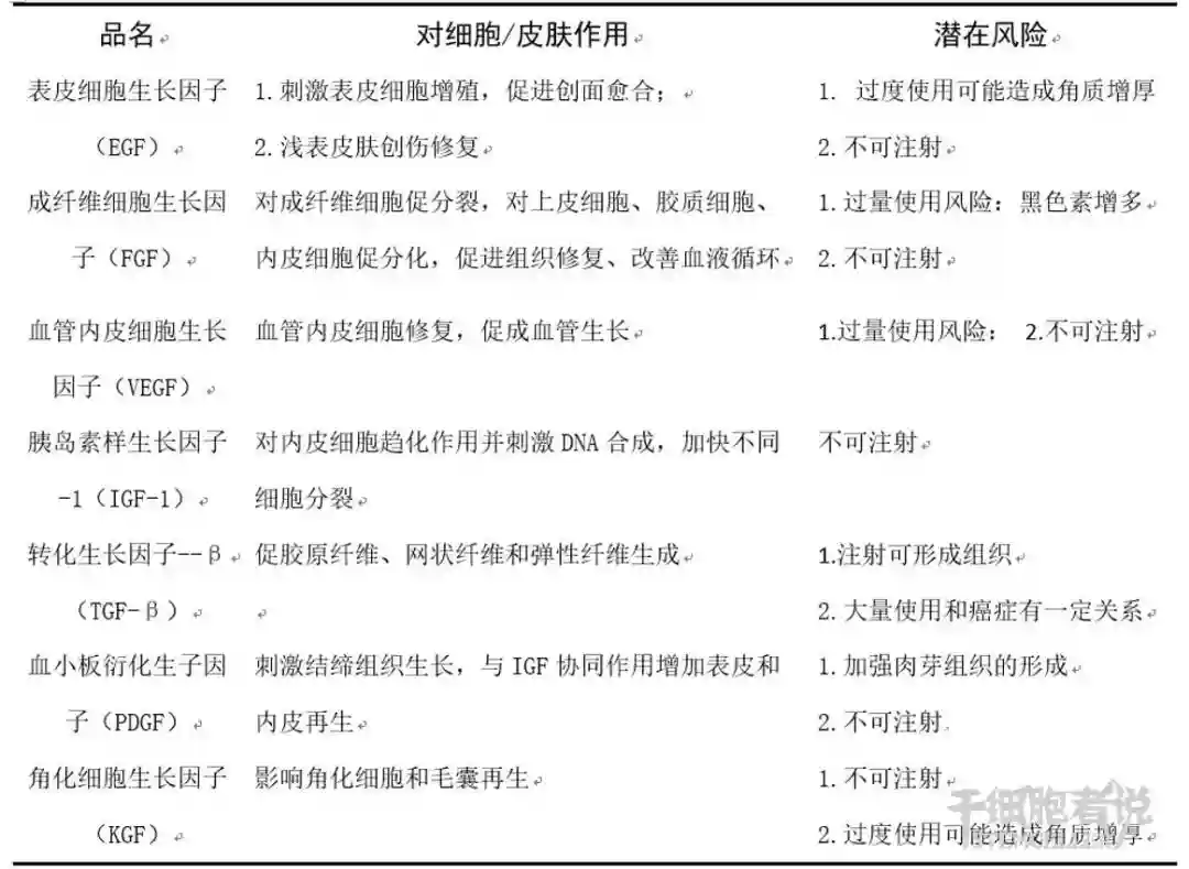
各种生长因子的作用和潜在风险
PRP(富血小板血浆)
PRP(Platelet-richplasma,富血小板血浆)技术在很多医美机构被列为婴儿针,吸血鬼疗法,但究其本质就是PRP,具体详见:如何看待“PRP与干细胞的联合应用”。

PRP从血液中提取
PRP是可用于面部和膝关节局部注射的,是可以改善局部状况的。但一针PRP下去,保证5-10年的抗衰效果或治疗效果无疑是在夸大,一针下去也回不到曾经的18岁。正确认识,正确看待,才能做出正确选择。减少风险,增加收益,才是我们要追求的。
干细胞衍生品

强大的MSC旁分泌效应(CytokineGrowthFactorReviews)
产品表现形式:
干细胞上清液:干细胞在其培养过程产生的富含多种细胞因子的原始的未经处理或经简单处理的培养液,常用于涂抹外用。
干细胞裂解液:通过超声等方法破碎干细胞,使其释放出其中的可溶性蛋白和细胞中其他可溶性内容物,可能用于涂抹或微针。
干细胞外泌体:外泌体是一类具有完整膜结构的细胞外囊泡,主要负责细胞间的物质运输和信息传递,直径30-150nm。顾名思义,干细胞分泌的外泌体就叫干细胞外泌体。
产品可能用途
用于伤口愈合。适应症有糖尿病足、烧伤烫伤等。
用于护肤美容。比如淡斑,除皱。
值得思考的几个问题
众所周知,间充质干细胞有一个很重要的特点,就是具有强大的旁分泌功能,其分泌物富含多种生长因子和信号分子,可激活临近细胞或组织,从而产生相应的生物学作用。干细胞衍生品的作用也基于此。
随着不断的临床摸索,拥有各种生物学功效的干细胞衍生品的应用价值,从被认识逐渐再到被认可。目前干细胞衍生品在烧伤烫伤,难愈合性溃疡及术后创伤修复领域的潜在应用价值比较大。在日韩国家,已经有很多类似的化妆品出现,或者是打着干细胞概念的化妆品出现。但是,作为技术人员,我们应该有自己的态度,小仙觉得以下问题值得我们去思考:
1)干细胞上清液成分问题。原始的未经处理上清液成分很复杂,有干细胞分泌的各种细胞因子,外泌体,代谢产物、细胞碎片、其中最多的是未被细胞利用的干细胞培养基。真正起作用的是干细胞分泌的多种细胞因子和外泌体,然而其含量却很低。要想探索如何进一步提高治疗效果,我们必然面临着一个问题,去除有害成分,保留有益成分。因此,如何进行细胞上清液的分离和纯化是应该首先考虑的问题。
3)干细胞上清液活性问题。干细胞上清液主要是细胞因子和外泌体起效果,如果没有合适的保存方法,在常温下活性成分很容易降解。那么如何让这些细胞因子添加到护肤品中,不但不降解,还能发挥作用是要解决的问题。
干细胞外泌体的应用是这两年特别热的一个领域。此前,本平台泡泡先生已经详细陈述了目前外泌体的制备方法、应用方向。有兴趣的朋友可以回顾:乘干细胞之东风-火爆“外泌体”的崛起。
南山小仙的画外音:目前日本韩国宣称添加了干细胞提取物的护肤品,如果是批量生产,且常温保存的,且可以长期保存的。那么我们要思考:是不是真的添加干细胞相关分泌物?或者添加了之后能有多少的效果?有人说亲历真的有效,那怀疑是别的成分,和干细胞没关系,却能借干细胞噱头大赚一笔。
2
宣传自己会长肉的产品
现在回到前面的问题:注射后可以“长肉”是怎么回事。
如果一种产品,使用注射后可以“长肉”。首先,我们要明白这里的“肉”是什么,很显然不是脂肪,而是真皮组织增厚。如果要说使用了什么,才能达到持续生长作用,小仙怀疑最大可能是注射了重组生长因子,比如表皮生长因子(EGF),成纤维细胞生长因子(FGF)之类,而且是浓度较高的生长因子。这些生长因子是不允许直接注射到真皮层的,但是很多机构为了达到客户“一劳永逸”的效果期望值,常常会使用这样的成分。
可能出现的严重后果是,生长因子会刺激真皮组织细胞不断增殖分裂。然而,这种增生并不可控,细胞经常会无节制往异常的位置疯长,并且损伤原有组织。这就是所谓的“长肉”。如果一些皮肤病症患者,本身皮肤细胞就有问题的。这个时候再碰到生长因子来个增生就非常风险难控了。

滥用重组生长因子,可能肌肤生长不可控
南山小仙的画外音:滥用重组生长因子,有可能导致肌肤生长不可控,形成“肿瘤”样结节增生。建议大家正确认识和正确判断,在正规医院医生的诊断指导下使用。
3
干细胞衍生品开发时需要注意什么
在各类产品宣传中,植物干细胞被赋予了多种护肤功效,其中比较神奇的功效是有修复受损皮肤和延长表皮干细胞寿命的作用。我们先看看植物干细胞与人类干细胞的异同:

外泌体或细胞因子的分泌像下鸡蛋一样
干细胞衍生品想要在临床上得到广泛应用,必须要做到安全有效、均一稳定。干细胞衍生品源于干细胞。至少要保证干细胞制备过程的安全性问题,规范干细胞的制备程序,确保原辅料的均一稳定。包括干细胞供体要求,试剂耗材选择,尤其是培养基的选择,尽可能避免使用血清,无论是人源还是动物源,尽量采用国家已批准的可临床应用的产品。一个合格干细胞衍生品,质量控制要满足干细胞制剂的质控条件,可参考:干细胞制剂质量控制及临床前研究指导原则。
满足了最基本的安全要求,接着就要开始优化条件。
1)培养体系的影响。比如2D培养和3D培养,普通培养和低氧培养。
3)不同细胞代数的影响。比如干细胞培养不同代数,其分泌的细胞因子的种类、浓度和比例是否有改变,这也是值得研究的。
4)生长因子群间的相互影响。这也是亟需探索的,应从对单一生长因子的研究,逐渐发展到对多种生长因子之间相互作用的探究。
路漫漫其修远兮,吾将上下而求索啊!
4
如何看待干细胞衍生品的护肤作用
其实,小仙写这篇文章的目的就是为了让大家明白一些干细胞衍生品最基础的知识,目前存在的问题以及需要研究的方向。
最后要敲黑板,小结如下:
单纯注射干细胞没有填充效果,除非结合生物材料。
干细胞及干细胞衍生品在美容护肤方面,不是一劳永逸的项目或者方法。
千万不要认为,商家说是干细胞的产品就一定认为是干细胞的产品,很多商家只是运用了干细胞的噱头,实际给你用的很可能是其他成分。
面对市面上层出不穷打着“干细胞噱头”的美容陷阱,爱美的亲们一定要擦亮眼睛。不论干细胞还是干细胞衍生品,都是寄托了无数人梦想的技术,希望能早一天进入临床应用。前途光明且曲折,一切静待技术发展。
严正声明:干细胞者说”平台早在2019年就做过“干细胞衍生品”正本清源,被不少自媒体断章取义,并且改编成营销文章出现。实在看不下去,故再次发布,如需白名单转载可留言,谢绝不告而搬运。
参考资料(主要)
[1]}张洋,张碧雅,肖丽玲,《脂肪干细胞上清液的应用及临床转化前景》,广东医学2018年1月第39卷第2期
[2]付小兵,李校坤,《现代基因工程产品用于美容应注意的问题》,中国美容医学2001年2月第10卷第1期
[3]余莉,张冀等,《皮肤老化及细胞生长因子在美肤方面的应用》,中国生物美容2010年第1期
[4]王晓宇,郭家辰,刘勇.脂肪间充质干细胞上清液对小鼠皮肤创伤的作用及可能机制[J].解剖科学进展.2015.21(3)
[5]LaiRC,ChenTS,:(4):481-92.
[6]KimYJ,YooSM,ParkHH,(2):1102-1108.
[7](2009)419–427

南山小仙,细胞行业资深从业者。一位致力于细胞临床转化研究,集美貌与智慧于一身的女子。

开放转载
欢迎开白留言转载,谢绝直接搬运

—END—

-科普情怀责任-