原创桂枝米内网
精彩内容

9月7日,国家药监局发布《关于修订甘草酸二铵制剂说明书的公告(2021年第107号)》,对甘草酸二铵制剂说明书的内容进行统一修订。甘草酸二铵是肝病常用药,2020年在中国公立医疗机构终端销售额超过8亿元,正大天晴药业集团市场占比超过90%。

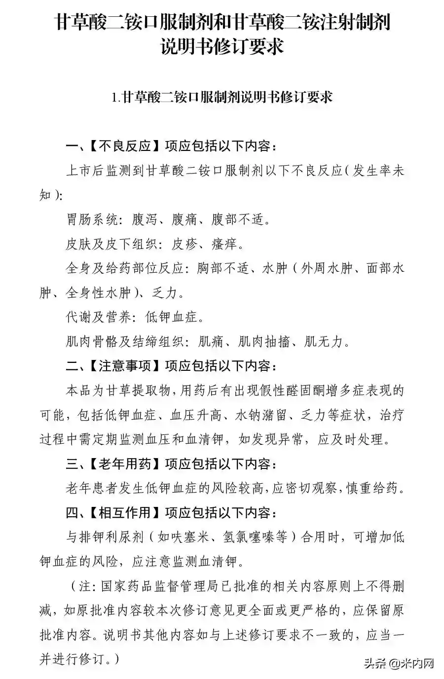
根据药品不良反应评估结果,为进一步保障公众用药安全,国家药监局决定对甘草酸二铵制剂说明书的内容进行统一修订。
此次修订说明书涉及国内已上市的所有甘草酸二铵制剂,包括注射用甘草酸二铵、甘草酸二铵注射液、甘草酸二铵氯化钠注射液、甘草酸二铵葡萄糖注射液、甘草酸二铵胶囊、甘草酸二铵肠溶胶囊和甘草酸二铵肠溶片。修订内容包括不良反应、注意事项、老年用药、相互作用等。
甘草酸二铵是肝病常用药,具有一定的抗炎、保护肝细胞、改善肝功能的作用。米内网数据显示,2020年中国城市公立医院、县级公立医院、城市社区中心以及乡镇卫生院(简称中国公立医疗机构)终端甘草酸二铵销售额超过8亿元,正大天晴药业集团市场占比超过90%。
中国公立医疗机构终端甘草酸二铵销售情况(单位:万元)

国内已上市的甘草酸二铵产品包括注射剂、片剂、胶囊剂等3种剂型,其中胶囊剂市场占比超过85%。
甘草酸二铵竞争格局
